火必官方网站> 招标询价> 中标公示
招标询价Bidding inquiry
服务热线contact
24小时服务电话
0598-8583101
服务邮箱
fjyjjt@163.com
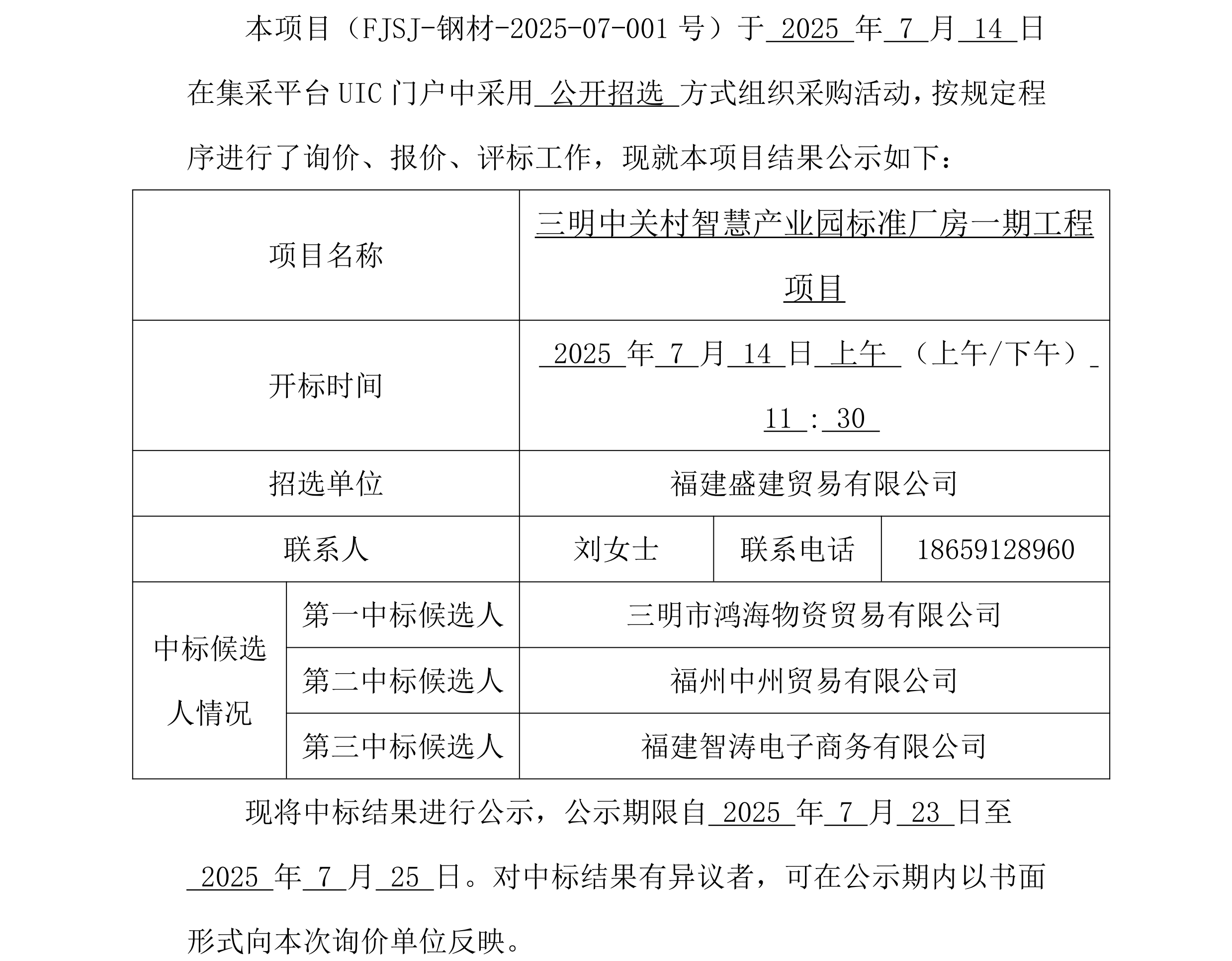
福建盛建贸易有限公司集采平台UIC门户钢材公开招选采购中标结果公示
时间:2025-07-23 来源:福建一建火必注册官网

(FJSJ-钢材-2025-07-001号)福建盛建贸易有限公司集采平台UIC门户(钢材)采购中标公示_00.png

地址:福建省三明市三元区新市中路182号8幢 邮编:365001 电话:0598-8583101(总台) 8583109(经营部) 8582321(纪检监察) 传真:0598-8583102 网址:www.chinayungao.com
官方微博 官方微信

手机站

关于我们| 联系我们| 在线留言

Copyright © 火必注册官网 版权所有 | 闽ICP备14010372号-1  流量统计:47316049

0598-8583101

联系信箱

在线咨询